以下文章来源于公众号:神州学人
神州学人 即时了解留学动态,全面掌握回国政策及就业信息,宣传报道留学工作和服务留学人员。753篇原创内容公众号
点击上方“神州学人”关注我们!
一、简介
根据国家留学基金管理委员会(以下简称国家留学基金委)与联合国工业发展组织(以下简称工发组织)签署的合作协议,2021年国家留学基金委将继续选派优秀青年到工发组织实习。
二、选派计划
1.选派规模
2021年计划选派8人。
2.选派类别及留学期限
实习生:3-6个月(以录取通知为准)
3.实习岗位
工发组织提供实习岗位,详见附件。
4.资助内容
国家留学基金提供资助期限内实地到岗实习(到岗实习时间应不少于3个月)的奖学金和一次往返国际旅费,奖学金资助标准及方式按照《2021年国际组织实习项目选派管理办法》↓↓↓↓

有关规定执行。
三、申请条件
1.申请人应符合《2021年国际组织实习项目选派管理办法》规定的基本条件。
2.申请时年龄满18周岁,不超过32周岁(1989年1月1日以后出生)
3.申请时应为2021年内毕业的国内外硕士、博士研究生(一经录取,须在毕业一年内开始实习)。硕士、博士毕业未满一年的国内在职人员亦可申报。
4.外语水平良好,精通英语,掌握国际组织使用的其他语言者优先。每个岗位要求略有不同,详见岗位需求。
5.符合岗位的其他要求。每个岗位对专业背景等要求不同,详见岗位需求。
四、申请受理
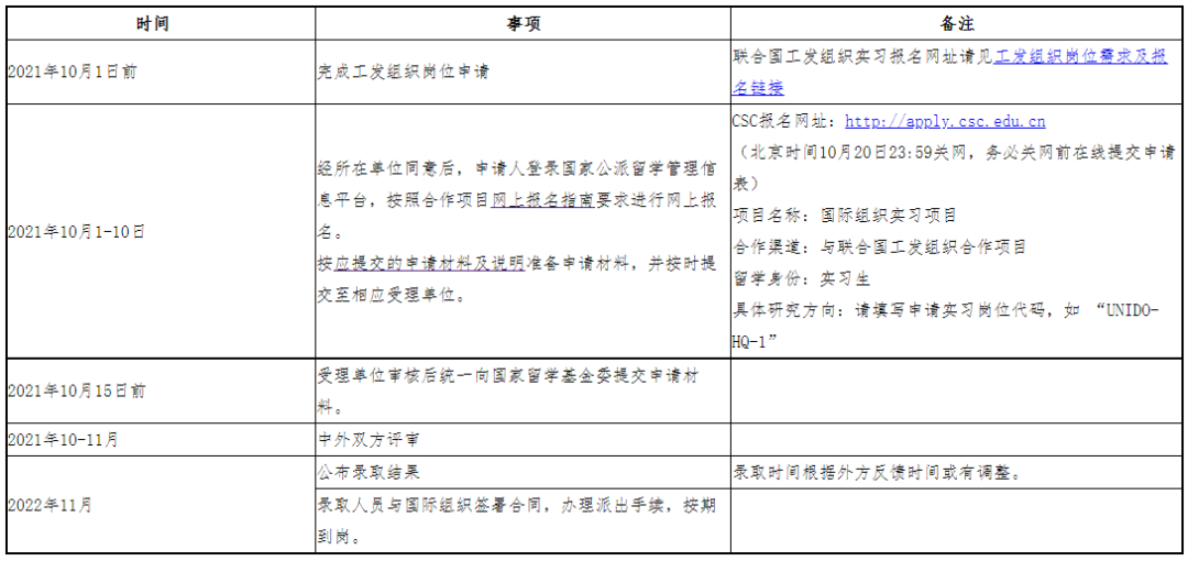
1.申请人于2021年10月1日前通过工发组织岗位申请链接(详见联合国工发组织岗位需求及报名链接↓↓↓↓)
完成注册和岗位申请。
2.完成工发组织申请的人员于2021年10月1日至10日登录国家公派留学管理信息平台
完成网上报名,并按照网上报名指南↓↓↓↓

及申请材料及说明(见“附件二”)提示上传规定格式的有关材料。
3.国家留学基金委委托以下单位(以下简称受理单位)负责申请受理工作:有关高校负责受理本校人员(学生及在职人员)的申请;在外留学人员的申请委托现就读院校或科研机构所在国我驻外使(领)馆教育处(组)负责受理;其他人员的申请由有关国家留学基金申请受理单位负责受理(详见受理单位一览表↓↓↓↓)

国家留学基金委不直接受理个人申请。
4.受理单位应在2021年10月15日前审核材料,并将书面公函及推荐人选名单提交至国家留学基金委,通过信息平台提交申请人的电子材料。申请人的书面材料由受理单位留存,留存期限为2年。
推选单位需对申请人的政治思想、身心健康、品行学风等严格把关,并在申请表主表单位推荐意见栏中对上述表现做出评价。
五、评审及录取
1.工发组织对申请人进行评审,确定岗位人选后向国家留学基金委提交意向录用人员名单及岗位安排。
2.国家留学基金委组织专家评审,确定奖学金获得者和资助岗位并录取。
六、派出管理
被录取人员应按照《2021年国际组织实习项目选派管理办法》和本项目录取通知有关要求办理派出手续并按时派出。
七、咨询方式
联系人:倪昊森/徐一平
电话:010-66093992
邮箱:gjzz@csc.edu.cn
地址:北京市西城区车公庄大街9号A3楼13层国家留学基金委出国留学选培部
邮编:100044
附件1
联合国工业发展组织实习生岗位需求及报名链接
点击“阅读原文”下载
附件2
申请材料及说明(合作项目)
一、应提交材料
1.国家留学基金管理委员会出国留学申请表(访问学者类);
2.单位推荐意见表;
3.两封专家推荐信(英文);
4.外语水平证明;
5.成绩单复印件(本科及以上,英文);
6.最高学历/学位证书复印件;
7.有效身份证明复印件;
8.个人陈述(英文);
9.规定格式的个人简历(英文)。
请按以上顺序准备一份纸质申请材料,并按国家公派留学管理信息平台上的说明将相关材料扫描并上传至信息平台(《单位推荐意见表》无需扫描上传)。如提供的材料中有英语以外语种书写的,需另提供中文翻译件。申请材料一律使用A4复印纸打印或复印,请在申请表第一页粘贴申请人近期彩色照片(一寸免冠、光纸正面)。申请人需向受理单位提交一套书面申请材料,由其审核留存(留存期限为两年),受理单位无需向国家留学基金委提交纸质材料。
二、申请材料说明
1.《国家留学基金管理委员会出国留学申请表》(访学类)
申请人需先登录“国家公派留学管理信息平台”,并按要求如实填写网上申请表;在填写完申请表并确认无误后,可按系统提示完成网上提交并打印。申请表中的有关栏目应根据项目“网上报名指南”要求进行填写,如无相关情况可不填。申请人提交的书面申请表应与网上报名信息内容一致。网上申请表正式提交后不能再修改信息(如留学期限、留学国别等)。申请人需在纸质申请表“申请人签字”栏中签名。
2.《单位推荐意见表》
单位推荐意见表在申请人打印申请表时由网上报名系统自动生成(申请人在网上报名阶段此表不在报名系统中显示)。推荐意见应由申请人所在部门(院、系、所等)针对每位申请人填写。上级批准意见由所在单位负责选拔工作的主管部门在认真核对申请人所填信息后填写,应加盖推荐单位公章。
3.两封专家推荐信
推荐人应(曾)为申请人导师/主管负责人或同事,能够客观详实地对申请人进行评价和推荐;推荐信应为英文拟就,使用推荐人所在单位专用信函纸(有单位抬头名称)打印并由推荐人本人签字。
4.外语水平证明
如申请人掌握多门外语,须将相应的外语水平证明上传。
5.成绩单复印件
需提交英文成绩单(自本科阶段起)。
6.最高学历/学位证书复印件
申请人应提供所持有的最高学历及学位证书的复印件及英文翻译件。如申请人为在校生,需提供院校签字/盖章的在籍证明复印件。在籍证明应明确学生在读年级和学制。
7.有效身份证明复印件
申请人应上传身份证正反面复印件。
8.个人陈述(Personal Statement)
提交英文个人陈述,包括意向国别和岗位以及选择原因(应选择1个意向岗位),是否服从调剂,申请动机,对于申请单位及岗位的基本认识,现从事专业与申请岗位及有关国际组织的相关性,个人工作规划等,字数不限。个人陈述将被提交至有关国际组织。
9.个人简历(英文)
请申请人下载个人简历模板,用英文填写并签字后扫描上传,作为个人资料提交至有关国际组织。未使用规定格式的简历模板或简历内容填写不完整将影响录取结果。
附件:英文个人简历模板(点击“阅读原文”下载可编辑版)
※注意,有关国际组织会根据岗位数量和要求确定相应岗位最终录取人员。国际组织可能根据需要,要求申请人提交补充材料并另行考核,具体以国际组织要求为准。
附件3
申请时间流程
来源 | 国家留学网
责任编辑 | 惠娟
版权声明:转载神州学人“原创”文章请注明出处及ID,未进行任何标识者转载将按照微信有关规定进行维权。
神州学人致力于好文精选,实用精读,部分文章推送时未能找到出处作者或与原作者取得联系,还望见谅。若涉及版权问题,请原作者留言联系我们。
推文转发:吕依丹
资料来源:神州学人
审核:黄淑婷、杨怿
