本文转载自微信公众号:神州学人(chisaV)
根据中国民航网消息,7月日本往返中国(大陆)航线情况如下。按民航局要求,疫情期间航空公司对国际机票全部采取直销模式,请关注“中国民航网”微信公众号并通过航空公司客服中心、官方网站、手机APP等渠道购买机票。请勿通过网络“票代”等非官方渠道购票、不要相信任何非官方的所谓“包机”信息,以免买到假机票影响行程。
请计划在日本转机的中国公民注意日本入境限制政策,提前向航空公司确认航班情况,合理规划行程。近期已有数名我公民自美国等国转机日本回国时,因“国际健康码”不符合乘机要求而转机失败。请来自需填报健康码国家的转机人员确保“健康码”符合乘机要求,若有特殊情况应在登机前咨询所在地的中国使领馆。未按要求填报的乘客将无法登机和转机,将被遣返回出发地,填报虚假信息可能导致行程受阻,并须承担法律责任。
中国驻日本大使馆领事业务电话
03-3403-3065/3064/5633
邮箱
japan12308@163.com
外交部全球领事保护与服务应急呼叫中心24小时电话:
+86-10-12308或+86-10-59913991
日本进一步扩大入境限制(7月1日更新)
7月1日零时起,黎巴嫩等18个国家被日本列为新增入境限制国。根据日本目前的入境限制政策,持中国湖北省、浙江省签发护照者及入境日本前14日内曾到访或居住在以下国家(地区)的外国人原则上无法入境日本(新增国家用蓝色标注)。
一、亚洲:印度、印度尼西亚、新加坡、泰国、韩国、中国(含港澳台地区)、菲律宾、文莱、越南、马来西亚、马尔代夫、哈萨克斯坦、吉尔吉斯斯坦、塔吉克斯坦、孟加拉国、巴基斯坦。
二、大洋洲:澳大利亚、新西兰。
三、北美:加拿大、美国。
四、中南美:圭亚那、古巴、危地马拉、格林纳达、哥斯达黎加、牙买加、圣文森特和格林纳丁斯、尼加拉瓜、海地、阿根廷、萨尔瓦多、安提瓜和巴布达、乌拉圭、厄瓜多尔、哥伦比亚、智利、秘鲁、圣基茨和尼维斯联邦、多米尼加、巴巴多斯、多米尼克、巴拿马、巴哈马、巴西、玻利维亚、洪都拉斯、墨西哥。
五、欧洲:格鲁吉亚、冰岛、爱尔兰、阿塞拜疆、阿尔巴尼亚、亚美尼亚、安道尔、意大利、英国、俄罗斯、白俄罗斯、乌克兰、爱沙尼亚、奥地利、荷兰、北马其顿、塞浦路斯、希腊、克罗地亚、圣马力诺、瑞士、瑞典、西班牙、斯洛文尼亚、斯洛伐克、塞尔维亚、捷克、丹麦、德国、挪威、梵蒂冈、匈牙利、芬兰、法国、保加利亚、比利时、波兰、波黑、葡萄牙、马耳他、摩纳哥、摩尔多瓦、拉脱维亚、立陶宛、列支敦士登、罗马尼亚、卢森堡。
六、中东地区:伊拉克、黎巴嫩、阿富汗、阿联酋、阿曼、卡塔尔、科威特、沙特阿拉伯、以色列、伊朗、土耳其、巴林。
七、非洲:阿尔及利亚、斯威士兰、喀麦隆、塞内加尔、中非共和国、毛里塔尼亚、加纳、埃及、佛得角、加蓬、几内亚比绍、几内亚、圣多美和普林西比、科特迪瓦、刚果民主共和国、毛里求斯、吉布提、赤道几内亚、摩洛哥、南非。
7月1日后到访黎巴嫩等18国的持日本永住、日本人配偶、永住者配偶、定住者资格者及无在留资格的日本人配偶、子女等也无法入境日本,特别永住者除外。请注意即使在上述所有国家(地区)不入境转机,也无法入境日本,将会被遣返回出发地或转机国(地区)。目前上述所有入境限制政策的结束日期尚不明确。请计划赴日/过境日本转机的中国公民关注日本最新入境限制政策,合理规划行程。请来自需填报“健康码”国家的转机人员确保“健康码”符合乘机要求,若有特殊情况应在登机前咨询所在地的中国使领馆。
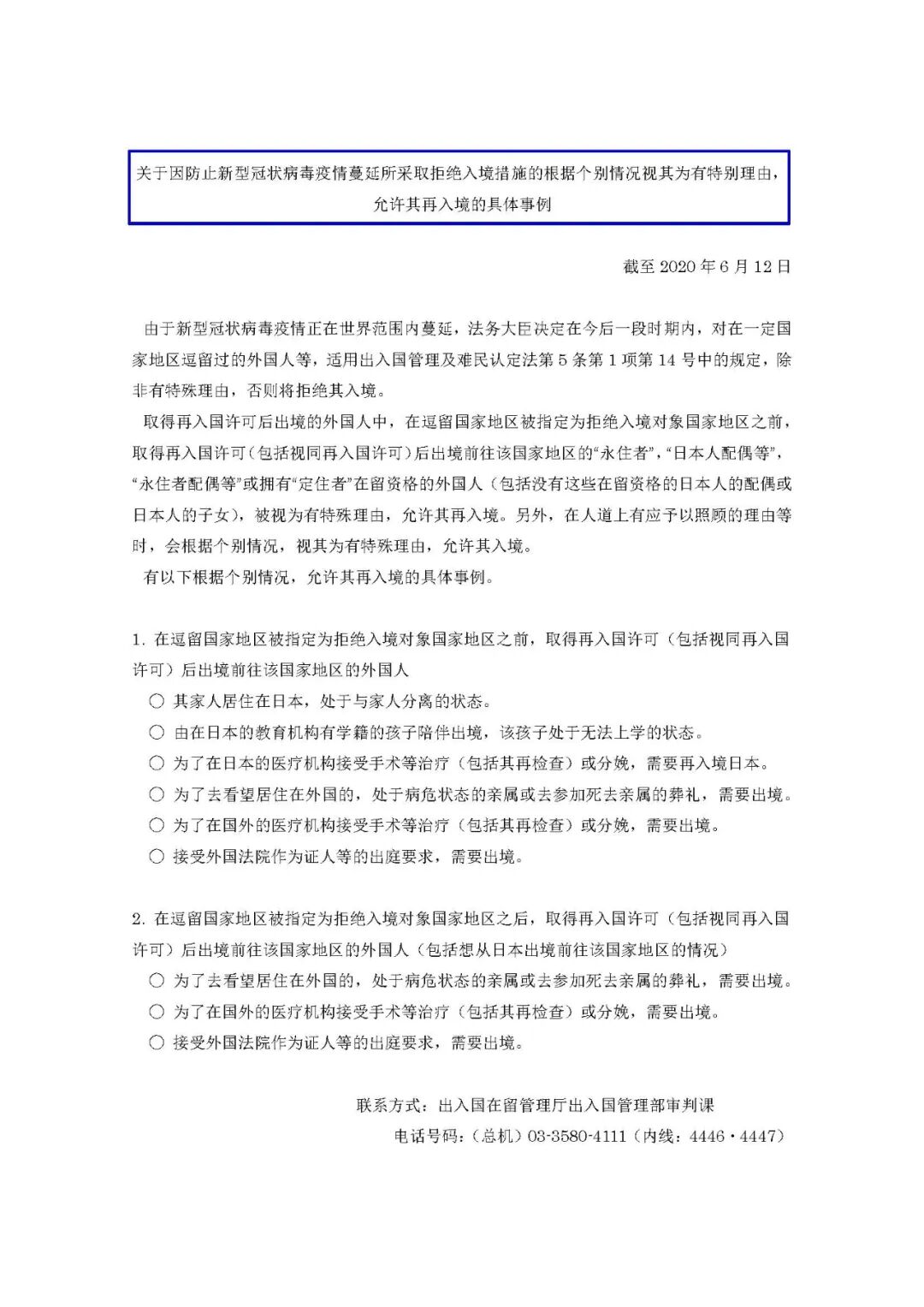
若有特殊情况需要申请再次入境日本,可参考日本出入国在留管理厅发布的相关通知↓↓↓↓↓
并提前咨询所在地的出入国在留管理局或日本使领馆。请及时关注日本入管厅网站公布的最新出入境及在留资格更新等政策,如遇法律问题或遭受歧视,可通过法务省网站
(http://www.moj.go.jp/JINKEN/jinken02_00022.html)
进行投诉。
来源 | 综合自驻日使馆微信公众号(原标题“7月中日航班信息更新”“日本进一步扩大入境限制【7月1日更新】”)
编辑:林宇华
审核:朱迪、杨怿
