摘 要
北大学友会发布本次重要提醒,旨在采集湖北省中国公民个人信息以便在紧急情况下予以协助,并公布近期有关国家发布的入境管制措施,以供参考。
近日,新型冠状病毒疫情持续蔓延,给我国在外旅行的中国公民、计划回国的侨胞、以及中国留学生群体的回乡探亲出行造成了巨大的影响。
为了在发生紧急情况时为我中国公民提供必要的紧急协助,确保我在日中国公民的人身安全。受中国驻札幌总领事馆委托,我们恳请滞留在北海道、青森县、岩手县、秋田县的湖北省公民,自觉向中国驻札幌总领馆报备个人信息。
请复制以下蓝色链接粘贴至浏览器打开
或长按绿色二维码扫描,填写个人信息
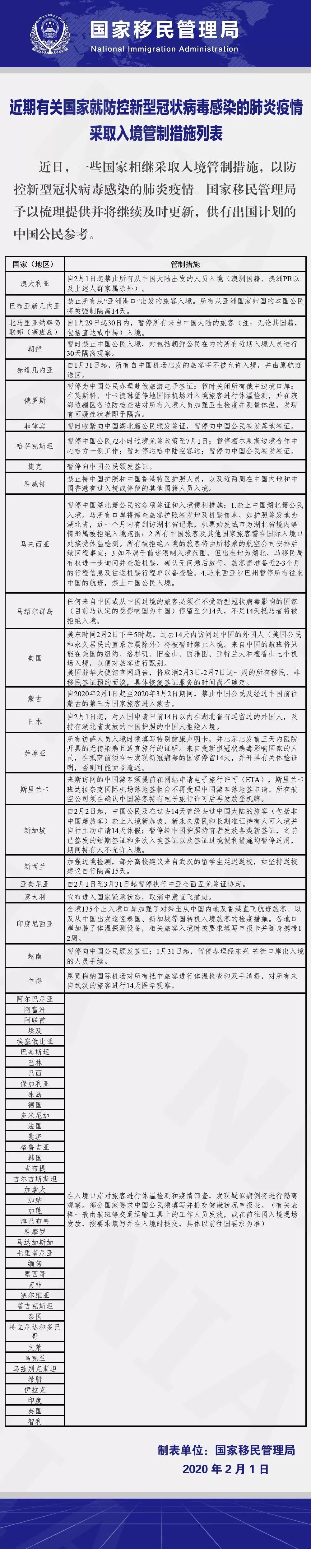
附国家移民管理局汇总的
“近期有关国家入境管制措施”
供有赴以下国家出行计划的中国公民参考
资料来源:“国家移民管理局”微信公众号
编辑:朱迪
审核:杨怿
