最新入境通知
11月5日,日本政府正式宣布了将放宽外国人新入境,留学生群体也此措施的指定对象之内,新的入境政策将于11月8日开始实施。在此,北大学友会为焦急等待来日许可的新生们带来了关于这项政策的详细介绍。
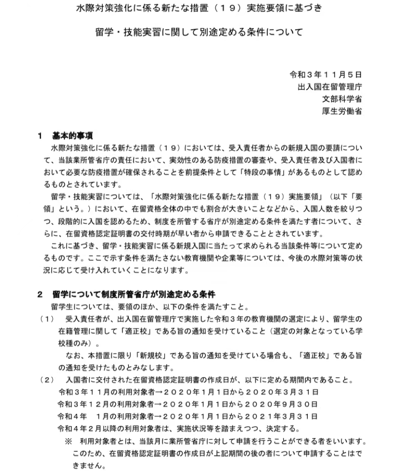
当11月3日有开放入境的消息传播开来时,不少4月生10月生终于放下心来,开始畅想自己终于等来的留学生活。然而正式的文件中却又提出了阶段性放宽入境,对留学生采取分批入境的政策,又给大家泼了盆凉水。厚生劳动省的国境对策强化措施(19)实施要领中提到,现阶段每日入境人数的上限为3500人,并且来日新生的签证将分批发放,具体为:
| 签证发放时间 | 拿到在留资格认定证书的时间 |
| 2021年11月 | 2020年1月1日 – 2020年3月31日 |
| 2021年12月 | 2020年1月1日 – 2020年9月30日 |
| 2022年01月 | 2020年1月1日 – 2021年3月31日 |
目前,关于2021年4月之后获批在留资格认定证明书的同学们何时才能申请签证,暂无任何文件提及,不过同学们也无需太过焦虑,在努力学习之余,还可以再好好享受一段和家人朋友相伴的时光。在日本疫情逐渐改善的大环境下,来日留学也不再遥遥无期。相信经历了漫长等待的同学们再来日后对于留学的目标也会更加坚定。
国境对策强化措施(19)实施要领原文
而在入境时需要提交的材料中,首次入境的留学生还会多出一项审查通过证。审查通行证主要是为了审核学校是否属于入管局认定的优良校,并且在留时间是否在规定时段之内。审查通过证需要学校先向文部科学省申请,学生申请赴日签证时除了誓约书、在留资格认定证明书等文件,还需要提供这个审查通过证。
留学生入境流程图入境之后的隔离政策也有一些变化,虽然短期商务、长期经营等资格的入境者最短隔离时间从14天缩短为了3天,但留学生并没有享受到这个待遇。接种了日本认定的疫苗并且取得了接种证明书者,可享受隔离缩短至10天的待遇。目前,日本认定的疫苗只包括辉瑞,莫德纳和阿斯利康。所以大部分同学还是需要隔离14天。

最新国境对策
对于取得了日本承认的疫苗接种证明书者,还有具体要求。比如需要向检疫所提出疫苗接种证明书的复印件,并且证书的语言为英语或日语,入境日本时应当为接种完两针疫苗的14日之后。
接种疫苗要求
北大学友会已经为即将来日的新生们撰写了详细的新生指南,有需要的同学可以点击下方的阅读原文阅览~
在此,北大学友会也提醒各位同学,虽然疫情好转,但还是不能放松警惕,依然要认识到疫情的严重性,切实加强个人防范。再次提醒请大家远离“三密”,避免多人群聚以及不必要的外出活动。留学道路千万条,安全第一条!祝愿大家都能顺利来日,学有所成,都能在北大度过一段美好快乐的留学生活!
撰稿:张芷菁
排版:张芷菁
资料来源:日本厚生劳动省官网、日本经济新闻
审核:北大学友会常务理事会
